开云(中国)
开云(中国)
Integrated Circuit

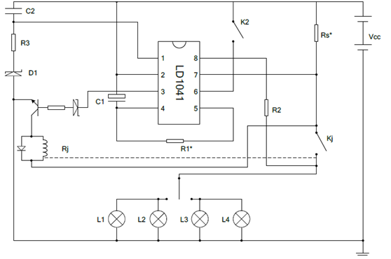
UTC1041 其他电路

    UTC1041是汽车闪光器专用开云(中国)。当汽车前后任一个车灯损坏时,闪光频率加快一倍以向司机报警。其主要特点是具有短路保护和保护功能。当换车灯时不慎引起短路,或者蓄电池反接,或者电流超过21~25A时,该电路停止工作,以保护闪光器及蓄电池不爱损坏;当电路恢复正常时,重新开启转向开关,闪光器又能正常工作。当电源电压超过22V(12V闪光器)或30.5V(24V闪光器)时,或者有时蓄电池组跨接超过额定使用电压时,该电路停止工作,保护闪光器及蓄电池不爱损坏;排除故障后重新开启转向开关,闪光器又能正常工作。